企业邮箱
CH
RU
EN
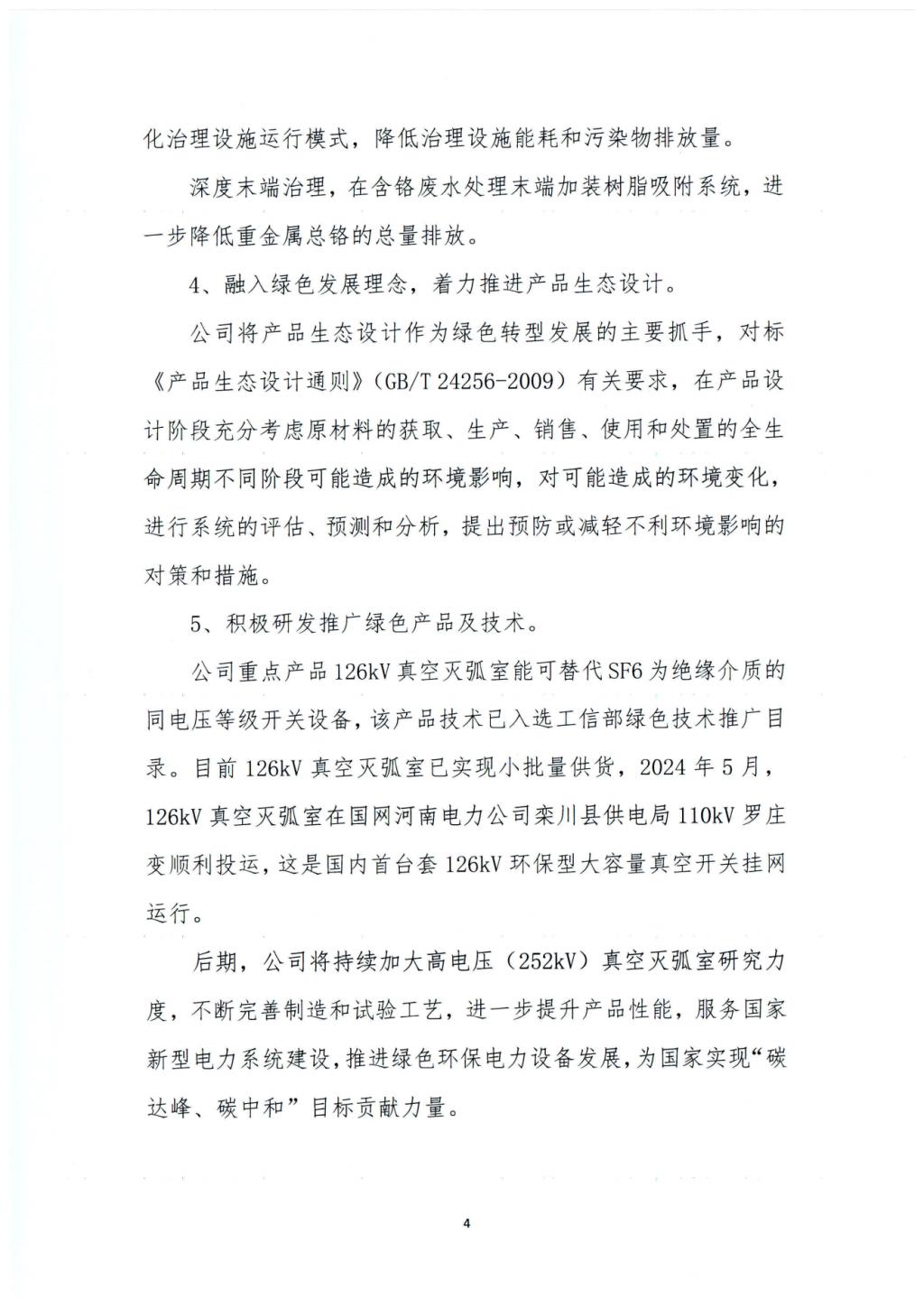
CH
CH
RU
EN
CH
企业邮箱
首页
宝光商城
产品和服务
真空灭弧室系列
固封极柱系列
太阳能集热管系列
开关电器元件系列
陶瓷制品系列
产品防伪查询
获取支持
资料下载中心
电子资料库
关于宝光
公司简介
公司荣誉
组织架构
历史沿革
云看工厂
重点项目宣传
新闻资讯
公司新闻
集团动态
公司视频
党建动态
党群动态
群团动态
纪检监察动态
科技研发
投资者关系
定期报告
临时公告
股东大会
主要财务指标
公司治理
联系我们
联系方式
通知公告
招贤纳士
产品和服务
真空灭弧室系列
固封极柱系列
太阳能集热管系列
开关电器元件系列
陶瓷制品系列
产品防伪查询
获取支持
资料下载中心
电子资料库
关于宝光
公司简介
公司荣誉
组织架构
历史沿革
云看工厂
重点项目宣传
新闻资讯
公司新闻
集团动态
公司视频
党建动态
党群动态
群团动态
纪检监察动态
科技研发
投资者关系
定期报告
临时公告
股东大会
主要财务指标
公司治理
联系我们
联系方式
通知公告
招贤纳士
联系方式
通知公告
招贤纳士
您当前的位置:
首页
->
联系我们
->
通知公告
-> 正文
2023年度施耐德供应商 碳排放调研报告
更新时间:2024-05-22 作者: 浏览次数: 分享到:
上一个:没有了
下一个:产品碳足迹评价报告
产品和服务
真空灭弧室系列
固封极柱系列
太阳能集热管系列
开关电器元件系列
陶瓷制品系列
产品防伪查询
获取支持
资料下载中心
电子资料库
关于宝光
公司简介
公司荣誉
组织架构
历史沿革
云看工厂
重点项目宣传
新闻资讯
公司新闻
集团动态
公司视频
党建动态
党群动态
群团动态
纪检监察动态
科技研发
投资者关系
定期报告
临时公告
股东大会
主要财务指标
公司治理
联系我们
联系方式
通知公告
招贤纳士
真空灭弧室&固封极柱产品:
+86-0917-3561258
太阳能集热管产品:
+86-0917-3325832
开关电器元件产品:
+86-0917-3561229
陶瓷制品:
+86-0917-6788661
进出口业务:
+86-0917-3563871
×
外部邮箱
内部邮箱
@baoguang.com.cn
@baoguang.net